Work
Photos



application
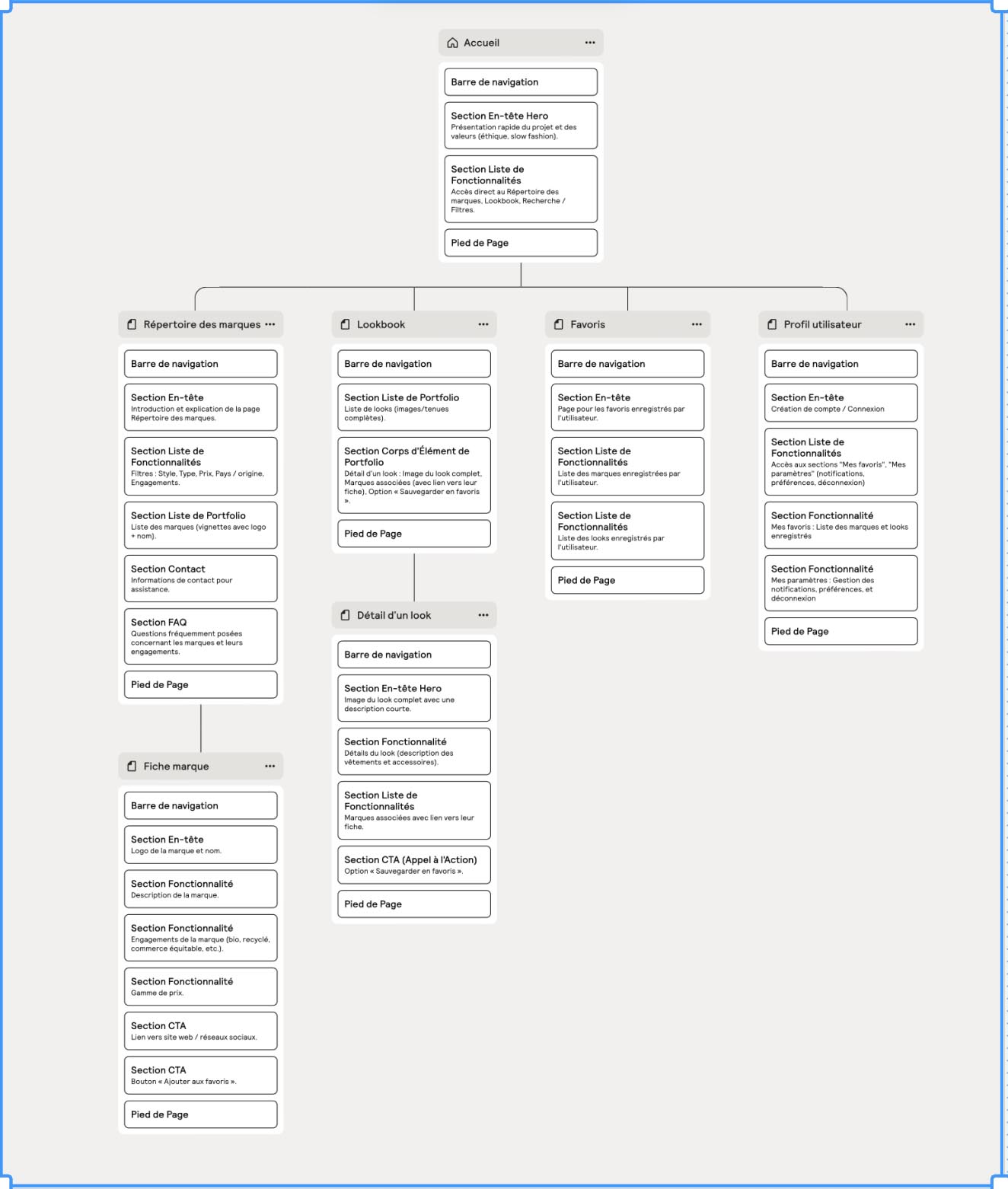
Cette application a pour objectif de répertorier des marques de vêtements responsables (mode éthique, petits créateurs, slow fashion, upcycling, etc.). Elle proposera également : Une page de looks inspirants (lookbook) permettant aux utilisateurs de voir des tenues complètes et de retrouver les marques correspondantes. Un service de location de vêtements, afin d'encourager une consommation durable et de donner accès à la mode éthique à moindre coût.